Карбюратор и воздушный фильтр Champion PP125

Карбюратор и воздушный фильтр Champion PP125

АртикулФотоНазваниеЦенаКупить
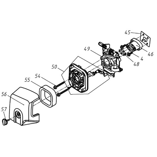
Позиция на схеме: 45Артикул: 026114710
Быстрый просмотр
Прокладка под теплоизолятор T252, 256, 261-264, 266, 276 / HT625R, 726R / PP126 / GB226 / PS226 см.02070010019
Посмотреть аналог
Цена 25 р. В корзину
Позиция на схеме: 46Артикул: 70030020016
Быстрый просмотр
Теплоизолятор T261-263, 266, 276 / PP126 / PS226 / HT726R, 625R / GB226, GBV326SЦена 329 р. В корзину
Позиция на схеме: 48Артикул: 02070010071
Быстрый просмотр
Прокладка под карбюратор T252- 276, HT625R, HT726R, PP126, PS226 - 02070010071
Посмотреть аналог
Цена 29 р. В корзину
Позиция на схеме: 49Артикул: 026151000
Быстрый просмотр
Карбюратор T252- T347-2, GP27-II - 026151000
Посмотреть аналог
Цена 1 649 р. В корзину
Позиция на схеме: 50Артикул: 70080120007
Быстрый просмотр
Опора воздушного фильтра - 70080120007Цена 109 р. В корзину
Позиция на схеме: 55Артикул: 02090010011
Быстрый просмотр
Фильтр воздушный T233-337, 276, 346, 347 / HT625R, 726R / PP126 / GP25-II / GP26-II / PS226 / GB226, GBV326Цена 69 р. В корзину
Позиция на схеме: 56Артикул: 70030040123
Быстрый просмотр
Крышка воздушного фильтра T262, 263, 266 / PP126 / HT625R, 726RЦена 275 р. Уведомить
Позиция на схеме: 57Артикул: 02110030079
Быстрый просмотр
Болт крепления крышки воздушного фильтра T266-T517, 276-527 / PP126 / HT625R, 726R / AG243 / GP25, 26-IIЦена 39 р. В корзину
Работаем с 2009 года
например, магнето 265
848 товаров в магазине

Колл-центр

ПН-ПТ 10:00 - 18:00
СБ-ВС Выходной


время работы: ПН-ПТ 10:00 - 18:00, СБ-ВС Выходной

Меню

Каталог

Добавьте в корзину

Товар добавлен в корзину!